立刷电签版机具解绑操作流程

 新闻资讯  |   2021-09-01 16:32  |  投稿人:pos机之家

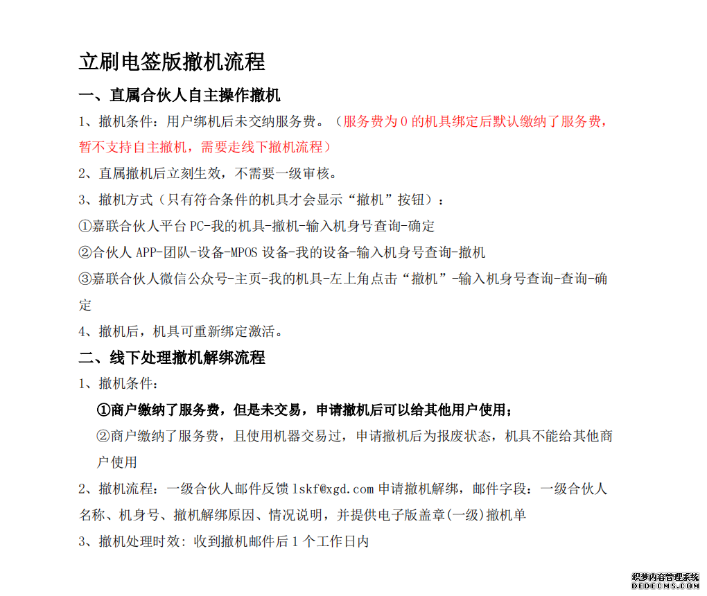
立刷电签版机具解绑操作流程:

如果使用立刷电签版POS机有出现机具丢失或机器故障,需要更换绑定新机具等问题可以按照以下2个步骤操作:

一、代理商自助申请解绑步骤:

1、打开APP,设备管理中心点击“申请解绑”

2、选择解绑原因,输入联系方式确定即可;

二、立刷总部申请解绑步骤:

转发请带上网址:http://www.jdpxlyr.cn/news/1048.html
上一篇:立刷电签版 下一篇:立刷的模式

你可能会喜欢:

    版权声明:本文内容由互联网用户自发贡献,该文观点仅代表作者本人。本站仅提供信息存储空间服务,不拥有所有权,不承担相关法律责任。如发现本站有涉嫌抄袭侵权/违法违规的内容, 请发送邮件至 babsan@163.com 举报,一经查实,本站将立刻删除。